fastdo  0.6.16
eienwebx::HttpApp类 参考

HTTP服务器应用 更多...

#include <webx_HttpApp.hpp>

类 eienwebx::HttpApp 继承关系图:
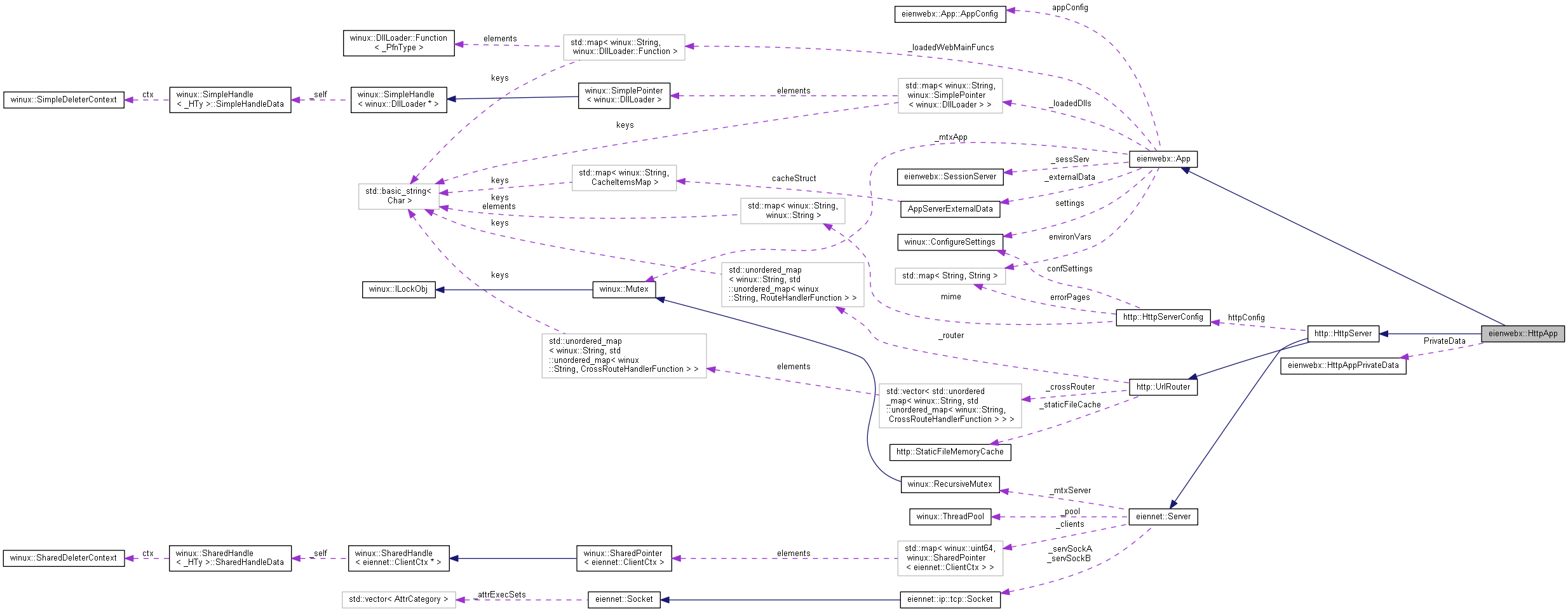
eienwebx::HttpApp 的协作图:

Public 类型

using CrossRouteHandlerFunction = http::CrossRouteHandlerFunctionT< HttpRequestCtx, Response >
 过径路由处理函数类型 更多...
 
using RouteHandlerFunction = http::RouteHandlerFunctionT< HttpRequestCtx, Response >
 普通路由处理函数类型 更多...
 
- Public 类型 继承自 eienwebx::App
enum  ErrorCode { Err_Success, Err_DoFileNotFound, Err_WebMainNotFound, Err_InfiniteRecursion }
 执行do文件的错误码 更多...
 
- Public 类型 继承自 http::HttpServer
using CrossRouteHandlerFunction = CrossRouteHandlerFunctionT< HttpRequestCtx, Response >
 过径路由处理函数类型 更多...
 
using RouteHandlerFunction = RouteHandlerFunctionT< HttpRequestCtx, Response >
 普通路由处理函数类型 更多...
 
using CreateResponseHandlerFunction = std::function< Response *(Request &req, winux::SimplePointer< RspOutputMgr > outputMgr) >
 创建响应处理函数类型 更多...
 
- Public 类型 继承自 eiennet::Server
using ClientDataNotifyHandlerFunction = std::function< void(winux::SharedPointer< ClientCtx > clientCtxPtr, size_t readableSize) >
 客户数据通知,当Server::_isAutoReadData为false时有效 更多...
 
using ClientDataArrivedHandlerFunction = std::function< void(winux::SharedPointer< ClientCtx > clientCtxPtr, winux::Buffer &data) >
 客户数据到达,当Server::_isAutoReadData为true时有效 更多...
 
using CreateClientHandlerFunction = std::function< ClientCtx *(winux::uint64 clientId, winux::String const &clientEpStr, winux::SharedPointer< ip::tcp::Socket > clientSockPtr) >
 创建客户连接对象 更多...
 
- Public 类型 继承自 http::UrlRouter
using CrossRouteHandlerFunction = CrossRouteHandlerFunctionT< http::Request, http::Response >
 
using RouteHandlerFunction = RouteHandlerFunctionT< http::Request, http::Response >
 
using WebMainHandlerFunction = std::function< void(winux::SharedPointer< http::Request > requestPtr, http::Response &rsp) >
 WebMain逻辑处理函数类型 更多...
 
using ExtensionHandlingHandlerFunction = std::function< bool(winux::String const &extName, winux::String const &fullPath, winux::SharedPointer< http::Request > requestPtr, http::Response &rsp) >
 特别扩展名处理函数类型 更多...
 

Public 成员函数

 HttpApp ()
 构造函数0 更多...
 
 HttpApp (winux::ConfigureSettings const &settings, AppServerExternalData *externalData)
 构造函数1 更多...
 
 HttpApp (winux::ConfigureSettings const &settings, AppServerExternalData *externalData, eiennet::ip::EndPoint const &ep, int threadCount=4, int backlog=0, double serverWait=0.002, double verboseInterval=0.01, eiennet::VerboseOutputType verbose=eiennet::votConsole, int cacheLifeTime=86400)
 构造函数2 更多...
 
bool init (winux::ConfigureSettings const &settings, AppServerExternalData *externalData)
 初始化1 更多...
 
bool init (winux::ConfigureSettings const &settings, AppServerExternalData *externalData, eiennet::ip::EndPoint const &ep, int threadCount=4, int backlog=0, double serverWait=0.002, double verboseInterval=0.01, eiennet::VerboseOutputType verbose=eiennet::votConsole, int cacheLifeTime=86400)
 初始化2 更多...
 
void crossRoute (winux::String const &method, winux::String const &path, CrossRouteHandlerFunction handler)
 注册过径路由处理器 更多...
 
void route (winux::String const &method, winux::String const &path, RouteHandlerFunction handler)
 注册普通路由处理器 更多...
 
virtual int run (void *runParam) override
 运行 更多...
 
- Public 成员函数 继承自 eienwebx::App
 App ()
 构造函数0 更多...
 
 App (winux::ConfigureSettings const &settings, AppServerExternalData *externalData)
 构造函数2 更多...
 
virtual ~App ()
 析构函数 更多...
 
bool init (winux::ConfigureSettings const &settings, AppServerExternalData *externalData)
 初始化App对象 更多...
 
int loadedDoFiles (winux::Mixed *arrDoFiles) const
 产品模式下,显示所有已经加载的do文件 更多...
 
bool unloadDoFile (winux::String const &doFullPath)
 卸载指定的do文件 更多...
 
winux::DllLoaderloadModule (winux::String const &modFullPath)
 加载一个模块,若已经加载则返回其引用. 更多...
 
int loadedModules (winux::Mixed *arrModules) const
 显示已经加载的模块 更多...
 
bool unloadModule (winux::String const &modFullPath)
 卸载一个模块 更多...
 
ApploadEnv ()
 加载可执行文件的环境变量 更多...
 
winux::String dumpEnv () const
 倾泻出应用全部环境变量 更多...
 
virtual ErrorCode execWebMain (winux::String const &doFullPath, Response *rsp, void *runParam, int *retCode)
 执行生成页面内容的过程,载入绝对路径doFullPath的do文件,并调用其WebMain()。 更多...
 
ErrorCode importDoFile (winux::String const &doFullPath, Response *rsp, void *runParam, int *retCode, winux::String *errDetail)
 import一个do文件,并把它的输出作为指定rsp的输出 更多...
 
void * getParam () const
 取得可能在do中由setParam()传递的参数 更多...
 
template<typename _Ty >
_Ty getParam () const
 取得可能在do中由setParam()传递的参数 更多...
 
void setParam (void *param)
 设置可能在do中传递的参数 更多...
 
void * getRunParam () const
 取得从run()传进的参数 更多...
 
template<typename _Ty >
_Ty getRunParam () const
 取得从run()传进的参数 更多...
 
AppServerExternalDatagetExternalData ()
 取得外部定义的相关数据 更多...
 
void setExternalData (AppServerExternalData *data)
 设置外部定义的相关数据 更多...
 
SessionServergetSessServ ()
 取得SessionServer * 更多...
 
void setSessServ (SessionServer *sessServ)
 设置SessionServer * 更多...
 
- Public 成员函数 继承自 http::HttpServer
 HttpServer ()
 构造函数0 更多...
 
 HttpServer (winux::ConfigureSettings const &settings)
 构造函数1 更多...
 
 HttpServer (winux::ConfigureSettings const &settings, eiennet::ip::EndPoint const &ep, int threadCount=4, int backlog=0, double serverWait=0.002, double verboseInterval=0.01, eiennet::VerboseOutputType verbose=eiennet::votConsole, int cacheLifeTime=86400)
 构造函数2 更多...
 
bool init (winux::ConfigureSettings const &settings)
 初始化1 更多...
 
bool init (winux::ConfigureSettings const &settings, eiennet::ip::EndPoint const &ep, int threadCount=4, int backlog=0, double serverWait=0.002, double verboseInterval=0.01, eiennet::VerboseOutputType verbose=eiennet::votConsole, int cacheLifeTime=86400)
 初始化2 更多...
 
void crossRoute (winux::String const &method, winux::String const &path, CrossRouteHandlerFunction handler)
 注册过径路由处理器 更多...
 
void route (winux::String const &method, winux::String const &path, RouteHandlerFunction handler)
 注册普通路由处理器 更多...
 
void onCreateResponseHandler (CreateResponseHandlerFunction handler)
 
- Public 成员函数 继承自 eiennet::Server
 Server ()
 构造函数0,不会启动服务,必须手动调用startup() 更多...
 
 Server (bool autoReadData, ip::EndPoint const &ep, int threadCount=4, int backlog=0, double serverWait=0.002, double verboseInterval=0.01, VerboseOutputType verbose=votConsole)
 构造函数1,会启动服务 更多...
 
virtual ~Server ()
 
bool startup (bool autoReadData, ip::EndPoint const &ep, int threadCount=4, int backlog=0, double serverWait=0.002, double verboseInterval=0.01, VerboseOutputType verbose=votConsole)
 启动服务器 更多...
 
void stop (bool b=true)
 是否停止服务运行 更多...
 
size_t getClientsCount () const
 获取客户连接数 更多...
 
void removeClient (winux::uint64 clientId)
 移除客户连接 更多...
 
void onClientDataNotifyHandler (ClientDataNotifyHandlerFunction handler)
 
void onClientDataArrivedHandler (ClientDataArrivedHandlerFunction handler)
 
void onCreateClientHandler (CreateClientHandlerFunction handler)
 
- Public 成员函数 继承自 http::UrlRouter
 UrlRouter (http::HttpServerConfig *httpConfig=nullptr)
 构造函数 更多...
 
virtual ~UrlRouter ()
 析构函数 更多...
 
bool init (http::HttpServerConfig *httpConfig)
 初始化 更多...
 
void crossRoute (winux::String const &method, winux::String const &path, CrossRouteHandlerFunction handler)
 注册过径路由处理器 更多...
 
void route (winux::String const &method, winux::String const &path, RouteHandlerFunction handler)
 注册普通路由处理器 更多...
 
void onWebMainHandler (WebMainHandlerFunction handler)
 
void onExtensionHandlingHandler (ExtensionHandlingHandlerFunction handler)
 

静态 Public 成员函数

static void InitPrivateData ()
 初始化HttpApp私有数据 更多...
 

静态 Public 属性

static HttpAppPrivateData PrivateData
 

Protected 成员函数

virtual eiennet::ClientCtxonCreateClient (winux::uint64 clientId, winux::String const &clientEpStr, winux::SharedPointer< eiennet::ip::tcp::Socket > clientSockPtr) override
 
virtual http::ResponseonCreateResponse (http::Request &req, winux::SimplePointer< http::RspOutputMgr > outputMgr) override
 
virtual bool _beginHttpRequest (winux::SharedPointer< http::HttpRequestCtx > requestCtxPtr, http::UrlPathPartData *urlData) override
 开始HTTP请求处理,初始化一些数据 更多...
 
virtual bool onExtensionHandling (winux::String const &extName, winux::String const &fullPath, winux::SharedPointer< http::Request > requestPtr, http::Response &rsp) override
 
- Protected 成员函数 继承自 eienwebx::App
void _clearModules ()
 清空已加载的模块和WebMain函数 更多...
 
ErrorCode _importDoFileDevelopment (winux::String const &doFullPath, Response *rsp, void *runParam, int *retCode, winux::String *errDetail)
 开发模式下,导入do文件并运行 更多...
 
ErrorCode _importDoFileProduction (winux::String const &doFullPath, Response *rsp, void *runParam, int *retCode, winux::String *errDetail)
 产品模式下,导入do文件并运行 更多...
 
- Protected 成员函数 继承自 http::HttpServer
virtual void onClientDataArrived (winux::SharedPointer< eiennet::ClientCtx > clientCtxPtr, winux::Buffer &data) override
 
void _onHttpRequestInternal (winux::SharedPointer< HttpRequestCtx > requestCtxPtr)
 处理一次HTTP请求 更多...
 
virtual void _endHttpRequest (winux::SharedPointer< http::HttpRequestCtx > requestCtxPtr)
 HTTP请求处理完,进行一些收尾 更多...
 
virtual bool _beginRouting (winux::SharedPointer< http::HttpRequestCtx > requestCtxPtr, http::UrlPathPartData const &urlData, http::Response &rsp)
 开始路由。返回false表示不路由 更多...
 
virtual void _endRouting (winux::SharedPointer< http::HttpRequestCtx > requestCtxPtr, http::UrlPathPartData const &urlData, http::Response &rsp)
 结束路由 更多...
 
virtual void _whatNextTask (winux::SharedPointer< HttpRequestCtx > requestCtxPtr)
 下一次要做的任务 更多...
 
virtual void _doTask (winux::SharedPointer< http::HttpRequestCtx > requestCtxPtr)
 执行客户任务 更多...
 
void _doRecvRequestHeaderTask (winux::SharedPointer< HttpRequestCtx > requestCtxPtr)
 接收请求头任务 更多...
 
void _doRecvRequestBodyTask (winux::SharedPointer< HttpRequestCtx > requestCtxPtr)
 接收请求体任务 更多...
 
- Protected 成员函数 继承自 eiennet::Server
virtual bool _canAddClient (ClientCtx *clientCtx)
 是否添加一个客户连接。返回true添加,返回false不添加 更多...
 
bool _addClient (ip::EndPoint const &clientEp, winux::SharedPointer< ip::tcp::Socket > clientSockPtr, winux::SharedPointer< ClientCtx > **ppClientCtxPtr)
 添加一个客户连接,会触发调用onCreateClient()创建客户场景对象,会调用_canAddClient()判断是否添加到服务器客户列表 更多...
 
template<typename _Fx , typename... _ArgType>
void _postTask (winux::SharedPointer< ClientCtx > clientCtxPtr, _Fx fn, _ArgType &&...arg)
 往线程池投递任务 更多...
 
virtual void onClientDataNotify (winux::SharedPointer< ClientCtx > clientCtxPtr, size_t readableSize)
 
- Protected 成员函数 继承自 http::UrlRouter
virtual void routing (winux::SharedPointer< http::Request > requestPtr, http::UrlPathPartData const &urlData, http::Response &rsp)
 路由处理 更多...
 
virtual void onWebMain (winux::SharedPointer< http::Request > requestPtr, http::Response &rsp)
 

友元

class HttpRequestCtx
 

额外继承的成员函数

- Public 属性 继承自 eienwebx::App
winux::ConfigureSettings settings
 配置设置对象 更多...
 
struct eienwebx::App::AppConfig appConfig
 
winux::StringStringMap environVars
 可执行文件的environ环境变量 更多...
 
- Public 属性 继承自 http::HttpServer
HttpServerConfig httpConfig
 HTTP服务器配置对象 更多...
 
- Protected 类型 继承自 eienwebx::App
typedef int(* PFN_WebMain) (Response *, void *)
 do文件中WebMain()的类型 更多...
 
typedef winux::DllLoader::Function< PFN_WebMainWebMainFunc
 WebMain()函数对象类型 更多...
 
- Protected 属性 继承自 eienwebx::App
SessionServer_sessServ
 会话服务器 更多...
 
void * _runParam
 来自run()传递进来的参数 更多...
 
void * _param
 来自setParam()传递进来的参数 更多...
 
AppServerExternalData_externalData
 创建App对象的程序传递进来的结构。由外部定义,定义是自定的,所在于全局名称空间::,可通过头文件定义结构再通过包含头文件去使用 更多...
 
std::map< winux::String, winux::SimplePointer< winux::DllLoader > > _loadedDlls
 已经加载的dll 更多...
 
std::map< winux::String, WebMainFunc_loadedWebMainFuncs
 已经取得的WebMain()指针 更多...
 
winux::Mutex _mtxApp
 互斥量,保护App共用成员数据 更多...
 
bool _isSetDoDirAsWorkDir
 是否设置Do文件目录作为工作目录,多线程环境下应该设为false 更多...
 
- Protected 属性 继承自 http::HttpServer
CreateResponseHandlerFunction _CreateResponseHandler
 
- Protected 属性 继承自 eiennet::Server
ClientDataNotifyHandlerFunction _ClientDataNotifyHandler
 
ClientDataArrivedHandlerFunction _ClientDataArrivedHandler
 
CreateClientHandlerFunction _CreateClientHandler
 
winux::ThreadPool _pool
 线程池 更多...
 
winux::RecursiveMutex _mtxServer
 互斥量保护服务器共享数据 更多...
 
ip::tcp::Socket _servSockA
 服务器监听套接字A 更多...
 
ip::tcp::Socket _servSockB
 服务器监听套接字B 更多...
 
std::map< winux::uint64, winux::SharedPointer< ClientCtx > > _clients
 客户映射表 更多...
 
winux::uint64 _cumulativeClientId
 客户唯一标识 更多...
 
bool _stop
 是否停止 更多...
 
bool _servSockAIsListening
 servSockA是否处于监听中 更多...
 
bool _servSockBIsListening
 servSockB是否处于监听中 更多...
 
bool _isAutoReadData
 是否自动读取客户到达的数据。当为true时,客户数据达到时调用ClientDataArrived事件,否则调用ClientDataNotify事件 更多...
 
double _serverWait
 服务器IO等待时间间隔(秒) 更多...
 
double _verboseInterval
 Verbose信息刷新间隔(秒) 更多...
 
VerboseOutputType _verbose
 提示信息输出方式 更多...
 
- Protected 属性 继承自 http::UrlRouter
http::StaticFileMemoryCache _staticFileCache
 静态文件缓存 更多...
 
std::vector< std::unordered_map< winux::String, std::unordered_map< winux::String, CrossRouteHandlerFunction > > > _crossRouter
 过径路由器 更多...
 
std::unordered_map< winux::String, std::unordered_map< winux::String, RouteHandlerFunction > > _router
 普通路由器 更多...
 
WebMainHandlerFunction _WebMainHandler
 
ExtensionHandlingHandlerFunction _ExtensionHandlingHandler
 

详细描述

HTTP服务器应用

Apphttp::HttpServer合并

在文件 webx_HttpApp.hpp18 行定义.

成员类型定义说明

过径路由处理函数类型

参数
requestCtxPtr请求场景对象
rsp响应对象
urlPathPartArrURL路径部分数组
i当前URL路径部分的索引
返回
bool 返回false终止过径路由继续,返回true则继续检测其他路由响应

在文件 webx_HttpApp.hpp33 行定义.

普通路由处理函数类型

参数
requestCtxPtr请求场景对象
rsp响应对象

在文件 webx_HttpApp.hpp39 行定义.

构造及析构函数说明

eienwebx::HttpApp::HttpApp ( )

构造函数0

eienwebx::HttpApp::HttpApp ( winux::ConfigureSettings const &  settings,
AppServerExternalData externalData 
)

构造函数1

参数
settings配置设置
externalData外部定义的数据
eienwebx::HttpApp::HttpApp ( winux::ConfigureSettings const &  settings,
AppServerExternalData externalData,
eiennet::ip::EndPoint const &  ep,
int  threadCount = 4,
int  backlog = 0,
double  serverWait = 0.002,
double  verboseInterval = 0.01,
eiennet::VerboseOutputType  verbose = eiennet::votConsole,
int  cacheLifeTime = 86400 
)

构造函数2

参数
settings配置设置
externalData外部定义的数据
ep服务监听的EndPoint
threadCount线程池线程数量
backloglisten(backlog)
serverWait服务器IO等待时间
verboseIntervalverbose信息刷新间隔
verbose是否显示提示信息
cacheLifeTime静态文件缓存时间

成员函数说明

static void eienwebx::HttpApp::InitPrivateData ( )
static

初始化HttpApp私有数据

bool eienwebx::HttpApp::init ( winux::ConfigureSettings const &  settings,
AppServerExternalData externalData 
)

初始化1

参数
settings配置设置
externalData外部定义的数据
返回
bool
返回值
true初始化成功
false初始化失败
bool eienwebx::HttpApp::init ( winux::ConfigureSettings const &  settings,
AppServerExternalData externalData,
eiennet::ip::EndPoint const &  ep,
int  threadCount = 4,
int  backlog = 0,
double  serverWait = 0.002,
double  verboseInterval = 0.01,
eiennet::VerboseOutputType  verbose = eiennet::votConsole,
int  cacheLifeTime = 86400 
)

初始化2

参数
settings配置设置
externalData外部定义的数据
ep服务监听的EndPoint
threadCount线程池线程数量
backloglisten(backlog)
serverWait服务器IO等待时间
verboseIntervalverbose信息刷新间隔
verbose是否显示提示信息
cacheLifeTime静态文件缓存时间
返回
bool
返回值
true初始化成功
false初始化失败
void eienwebx::HttpApp::crossRoute ( winux::String const &  method,
winux::String const &  path,
CrossRouteHandlerFunction  handler 
)

注册过径路由处理器

参数
methodmethod为半角逗号','分隔的HTTP方法名字符串,可以是"*"表示通配所有HTTP方法
pathpath需以'/'开头
handler处理器函数
void eienwebx::HttpApp::route ( winux::String const &  method,
winux::String const &  path,
RouteHandlerFunction  handler 
)

注册普通路由处理器

参数
methodmethod为半角逗号','分隔的HTTP方法名字符串,可以是"*"表示通配所有HTTP方法
pathpath需以'/'开头
handler处理器函数
virtual int eienwebx::HttpApp::run ( void *  runParam)
overridevirtual

运行

参数
runParam自定义参数数据

重载 http::HttpServer .

virtual eiennet::ClientCtx* eienwebx::HttpApp::onCreateClient ( winux::uint64  clientId,
winux::String const &  clientEpStr,
winux::SharedPointer< eiennet::ip::tcp::Socket clientSockPtr 
)
overrideprotectedvirtual

重载 http::HttpServer .

virtual http::Response* eienwebx::HttpApp::onCreateResponse ( http::Request req,
winux::SimplePointer< http::RspOutputMgr outputMgr 
)
overrideprotectedvirtual

重载 http::HttpServer .

virtual bool eienwebx::HttpApp::_beginHttpRequest ( winux::SharedPointer< http::HttpRequestCtx requestCtxPtr,
http::UrlPathPartData urlData 
)
overrideprotectedvirtual

开始HTTP请求处理,初始化一些数据

重载 http::HttpServer .

virtual bool eienwebx::HttpApp::onExtensionHandling ( winux::String const &  extName,
winux::String const &  fullPath,
winux::SharedPointer< http::Request requestPtr,
http::Response rsp 
)
overrideprotectedvirtual

重载 http::UrlRouter .

友元及相关函数文档

friend class HttpRequestCtx
friend

在文件 webx_HttpApp.hpp133 行定义.

类成员变量说明

HttpAppPrivateData eienwebx::HttpApp::PrivateData
static

在文件 webx_HttpApp.hpp21 行定义.


该类的文档由以下文件生成: